KiCad EDA v.5.1.10

Иконка KiCad EDA
Программа для создания проектов печатных плат
Windows
Версия 5.1.10
Скачать для ПК

KiCad EDA - полнофункциональная система автоматизированного проектирования печатных плат для Windows, объединяющая редактор схем, инструменты трассировки платы, 3D-просмотр и набор утилит для генерации файлов производства. В составе поставки находятся редактор символов и корпусов, менеджер библиотек, средство проверки правил проектирования (DRC/ ERC) и возможности экспорта Gerber и NC Drill, что делает продукт пригодным как для учебных задач, так и для серийного производства на предприятиях и у малых производителей.

Возможности

  • Редактор электрических схем с поддержкой иерархических модулей и многослойных соединений.
  • Инструменты трассировки печатных плат: автотрассировка, ручная трассировка с настройкой правил для слоёв, ограничений по зазорам и ширине дорожек.
  • Библиотеки компонентов и корпусов с возможностью создания и редактирования пользовательских символов и футпринтов.
  • 3D-режим просмотра платы с поддержкой импортируемых STEP-моделей для проверки компоновки и совместимости корпусов.
  • Генерация файлов производства: Gerber, Excellon, BOM (спецификация), Pick-and-Place файлы.
  • Проверка правил проектирования (DRC) и проверка электрических связей (ERC) для минимизации ошибок на ранних этапах.
  • Поддержка скриптов на Python и расширяемость через плагины для автоматизации рутинных задач.
  • Интеграция с внешними инструментами моделирования и симуляции (например, SPICE) через экспорт/импорт netlist.

Преимущества

  • Бесплатность и открытый исходный код: отсутствие лицензий и ограничений на использование в коммерческих проектах.
  • Широкое сообщество и активное развитие: регулярные обновления, библиотеки и готовые шаблоны от сообщества.
  • Комплектность набора: все основные этапы проектирования реализованы в одном пакете, включая 3D-визуализацию и экспорт производственных файлов.
  • Гибкость и расширяемость: возможность написания скриптов и создания собственных библиотек и модулей.
  • Хорошая совместимость с промышленными стандартами обмена данными (Gerber, STEP, BOM), что упрощает передачу проекта на производство.

Недостатки

  • Крутая кривая обучения для новичков: большое количество настроек и особенностей интерфейса требует времени на освоение.
  • Некоторая разрозненность официальных библиотек: встречаются устаревшие или неполные описания корпусов и симвлов, требующие ручной правки.
  • Интерфейс и удобство работы в отдельных модулях уступают коммерческим решениям по эргономике и интеграции.
  • Ограниченные встроенные возможности симуляции по сравнению с узкоспециализированными SPICE-редакторами; для сложных моделей часто требуется внешняя связка.
  • Иногда встречаются мелкие баги или несовпадения при переносе проектов между версиями, что требует внимательного контроля версий библиотек.

Кому и для чего полезна

  • Студенты и преподаватели — как учебная платформа для освоения принципов схемотехники и трассировки плат без финансовых барьеров.
  • Хоббисты и maker-сообщество — для разработки любительских и прототипных изделий с возможностью быстро получить рабочие файлы для заказа плат.
  • Стартапы и малые компании — для прототипирования и мелкосерийного производства благодаря отсутствию лицензионных отчислений и возможности автоматизировать процесс.
  • Инженеры и разработчики — в проектах, где важна прозрачность инструментов и контроль над файлами производства; подходит для сложных многоуровневых плат при условии внимательной настройки библиотек.
  • Образовательные лаборатории и курсы — как средство для отработки практических навыков проектирования — от схем до физических плат и 3D-проверки совместимости корпусов.

В целом KiCad EDA представляет собой мощный и зрелый инструмент для проектирования печатных плат на Windows: он комбинирует необходимые функции для прохождения всего цикла разработки и при этом остаётся доступным по стоимости. Требует времени на освоение и внимательной работы с библиотеками, но при правильном подходе позволяет получить качественный результат, готовый к промышленному произодству.

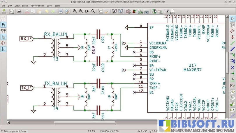
8 скриншотов KiCad EDA

Дополнительная информация
Разработчик
Лицензия
Бесплатная
Возрастные ограничения
0+
Категория
Обновлено
07 мая 2021
Текущая версия
5.1.10
Совместимость
Windows 11, 10, 8.1, 8, 7, Vista
Разрядность
32 и 64 bit

KiCad EDA для Windows

Попробуйте еще такие программы для ПК

Мощный графический редактор для создания чертежей

v.17.0.32.0

САПР с открытым исходным кодом для черчения

v.3.27.0

Гибкий и удобный векторный редактор

v.0.24.7
Отзывы программы KiCad EDA